Sobre m铆
Desarrollador web con experiencia en la creaci贸n de aplicaciones integrales, con mayor especializaci贸n en el desarrollo backend y conocimientos s贸lidos en frontend. Enfocado en dise帽ar soluciones escalables y eficientes, aporto experiencia en documentaci贸n, despliegues con Docker y la aplicaci贸n de buenas pr谩cticas de desarrollo. Destaco por mi capacidad de an谩lisis, resoluci贸n de problemas y colaboraci贸n en equipos multidisciplinarios, siempre con el objetivo de aportar valor y garantizar la calidad en cada proyecto.
Skills
Mis 煤ltimos trabajos
He trabajado en diversos proyectos, desde sitios web sencillos hasta aplicaciones web complejas.

Pricut - Proyecto Privado
Pricut tiene como objetivo revolucionar y simplificar la contrataci贸n de servicios de corte computarizado de materiales, facilitando el encuentro entre profesionales y empresas que requieren soluciones de corte de alta precisi贸n y los proveedores especializados en esta tecnolog铆a.

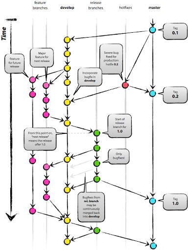
Documentaci贸n Flujo de Trabajo
Documentaci贸n sobre un flujo de trabajo que podr谩s usar en tu equipo de desarrollo. Contiene una descripci贸n paso a paso del proceso, las responsabilidades recomendadas por rol, convenciones de branching y naming, y configuraciones de comandos y pipelines.
Ponte en Contacto
驴Ten茅s dudas, propuestas o simplemente quer茅s charlar? Pod茅s escribirme por LinkedIn o enviarme un correo electr贸nico. 隆Estoy abierto a nuevas oportunidades!